语雀官方的Graphviz感觉太复杂,我还是写一个简单一点的吧。
两个圆一条线
注意
- graph是用来标记无向图,里面只能用–,不能用->,否则无法显然出图片
- digraph用来标记有向图,里面只用用-> 不能用–, 否则无法显然出图片
graph easy {
a -- b;
}

连线加个备注
graph easy{
a--b [label="你真漂亮"]
}

你真漂亮,要大点,红色显眼点
graph easy{
a--b [label="你真漂亮", fontcolor=red, fontsize=34]
}

两个圆,一个带有箭头的线
注意,这里用的digraph, 用来表示有向图
digraph easy {
a -> b;
}

如何画虚线呢?
digraph easy {
a -> b [style=dashed];
}

椭圆太单调了,有没有其他形状?
shape
- box 矩形
- polygon
- ellipse
- circle 圆形
- point
- egg 蛋形
- triangle 三角形
- plaintext 使用文字
- diamond 钻石型
- trapezium 梯形
- parallelogram 斜的长方形
- house
- hexagon
- octagon
- doublecircle
- doubleoctagon
- tripleoctagon
- invtriangle
- invtrapezium
- invhouse
- Mdiamond
- Msquare
- Mcircle
- none
- record
- Mrecord

graph easy {
node [shape=box]
a -- b;
}



形状也可以直接给节点定义。
graph easy{
a [shape=parallelogram]
b [shape=egg]
a--b;
}

还有什么布局姿势?
默认图是从上到下画的,你可以用rankdir = LR来让图从左往右绘制
digraph easy {
rankdir = LR;
a -> b;
}
当然,还有其他姿势

rankdir
- LR 从左往右布局
- RL 从右往左布局
- TB 从上下往下布局(默认)
- BT 从下往上布局



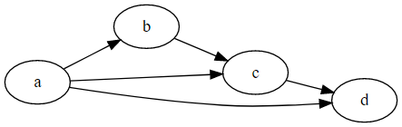
多来几个圆,看看效果
digraph easy {
rankdir = LR;
a -> b;
b -> c;
a -> c;
c -> d;
a -> d;
}

怎么加注释?
支持两种注释
- //
- /**/
digraph easy {
a -> b; // 从a到b
b -> c; /* 从b到c */
}

句尾要不要加分号?
答:分号不是必须的,你随意
如何起个别名?
不起别名的时候,名字太长,引用不方便。
graph easy{
"直到确定,手的温度来自你心里"--"这一刻,也终于勇敢说爱你";
"这一刻,也终于勇敢说爱你" -- "一开始 我只顾着看你, 装做不经意 心却飘过去"
}
起个别名,快速引用
graph easy{
a [label="直到确定,手的温度来自你心里"];
b [label="这一刻,也终于勇敢说爱你"];
c [label="一开始 我只顾着看你, 装做不经意 心却飘过去"]
a -- b;
b -- c;
}

统一设置点线的样式
digraph easy{
rankdir = LR;
node [color=Red,shape=egg]
edge [color=Pink, style=dashed]
a -> b;
b -> c;
a -> c;
c -> d;
a -> d;
}

加点颜色
digraph easy{
bgcolor=Pink;
b [style=filled, fillcolor=yellow, center=true]
a->b;
}

禁用关键词
下面的关键词,不区分大小写,不能作为节点的名字,如果你用了,你的图就画不出来
node, edge, graph, digraph, subgraph, and strict
下面的写法会导致绘图失败
graph a {
node -- edge
}
但是关键词可以作为Label
graph a {
a [label="node"]
b [label="edge"]
a -> b
}

快捷方式 - 串起来

# 方式1 两点之间一个一个连接
digraph {
a -> b;
b -> c;
c -> d;
}
# 方式2 直接串起来所有的点
digraph {
a -> b -> c -> d;
}
# 方式3 直接串起来所有的点, 也可换行
digraph {
a->b
->c
->d
->e;
}
对比发现,直接串起来的话,更简单,速度更快。对于无向图 也可以用 a -- b -- c -- d 的方式串起来。
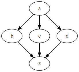
快捷方式 - 大括号

对于上面的图,也有两种绘制方法。用大括号的方式明显更好呀! 😺
# 方式1
digraph {
a -> b;
a -> c;
a -> d;
b -> z;
c -> z;
d -> z;
}
# 方式2
digraph {
a -> {b;c;d}
{b;c;d} -> z
}
数据结构 UML 怎么画呀?
比如说下面的typescript数据结构
interface Man {
name: string;
age: number;
isAdmin: boolean
}
interface Phone {
id: number;
type: string;
}
注意:node [shape=“record”]
digraph {
node [shape="record"]
man[label="{Man|name:string|age:number|isAdmin:boolean}"]
phone[label="{Phone|id:number|type:string}"]
}

数据结构之间的关系如何表示? 锚点
例如Man类型有个字段phone, 是Phone类型的
interface Man {
name: string;
age: number;
isAdmin: boolean;
phone: Phone
}
interface Phone {
id: number;
type: string;
}
interface Plain {
key1:aaa;
key2:bbb;
}
注意lable里面的内容,其中<>这个符号可以理解为一个锚点。
man:age->plain:key1 这个意思是man的age锚点连接到plain的key1锚点。
digraph {
node [shape="record"]
man[label="{Man|name:string|<age>age:number|isAdmin:boolean|<phone>phone:Phone}"]
phone[label="{Phone|id:number|<type>type:string}"]
plain[label="{Plain|<key1>key1:aaa|key2:bbb}"]
man:phone->phone
man:age->plain:key1 [color="red"]
phone:type->plain:key1
}

hash 链表
digraph {
rankdir=LR;
node [shape="record",height=.1, width=.1];
node0 [label = "<f0>a |<f1>b |<f2>c|", height=2.5];
node1 [label = "{<n> a1 | a2 | a3 | a4 |<p> }"];
node2 [label = "{<n> b1 | b2 |<p> }"];
node3 [label = "{<n> c1 | c2 |<p> }"];
node0:f0->node1:n [headlabel="a link"]
node0:f1->node2:n [headlabel="b link"]
node0:f2->node3:n [headlabel="c link"]
}

label {}的作用
digraph {
node [shape="record"];
node0 [label = "0|a|b|c|d|e",height=2.5];
node1 [label = "{1|a|b|c|d|e}",height=2.5];
}
对于record而言
- 有{} , 则属性作用于整体
- 无{}, 则属性作用于个体

分组子图
- subgraph 关键词标记分组
- 组名必需以cluster开头
graph {
rankdir=LR
node [shape="box"]
subgraph cluster_1 {
label="network1";
bgcolor="mintcream";
host_11 [label="router"];
host_12;
host_13;
}
subgraph cluster_2 {
label="network2";
bgcolor="mintcream";
host_21 [label="router"];
host_22;
host_23;
}
host_12--host_11;
host_13--host_11;
host_11--host_21;
host_22--host_21;
host_23--host_21;
}

流程图

二等车厢座位示意图
digraph{
label="二等车厢座位示意图"
node [shape=record];
struct3 [
shape=record,
label="车窗|{
{01A|01B|01C}|
{02A|02B|02C}|
{03A|03B|03C}
}
|过道|{
{01D|01F}|
{02D|02F}|
{03D|03F}
}|车窗"
];
}

Node Port
可以使用nodePort来调整目标的连接点, node Port可以理解为地图上的东南西北。
n
|
w<----+----> e
|
s
digraph {
rankdir=LR
node [shape=box]
a->b:n [label=n]
a->b:ne [label=ne]
a->b:e [label=e]
a->b:se [label=se]
a->b:s [label=s]
a->b:sw [label=sw]
a->b:w [label=w]
a->b:nw [label=nw]
}

电磁感应线圈
<>可以用来自定义锚点,锚点可以用来连线。
digraph{
node [shape=record];
edge[style=dashed]
t [style=filled;fillcolor=gray;label="<l>N| |||||||<r>S"]
t:l->t:r [color=red]
t:l->t:r[color=red]
t:l->t:r[color=red]
t:l->t:r[color=red]
t:l->t:r[color=red]
t:r:s->t:l:s[color=green]
t:r:s->t:l:s[color=green]
t:r:s->t:l:s[color=green]
t:r:s->t:l:s[color=green]
t:r:s->t:l:s[color=green]
}

三体纠缠
digraph{
nodesep=.8
ranksep=1
rankdir=TD
node[shape=circle]
edge [style=dashed]
a[style=filled;fillcolor=red;label="";color=red]
b[style=filled;fillcolor=red2;label="";color=red2]
c[style=filled;fillcolor=red4;label="";color=red4]
a->b[color=red]
a->c[color=green]
a->b[color=red]
a->c[color=green]
a->b[color=red]
a->c[color=green]
b->c[color=orange]
b->a[color=red]
b->c[color=orange]
b->a[color=red]
b->c[color=orange]
b->a[color=red]
c->a[color=green]
c->b[color=orange]
c->a[color=green]
c->b[color=orange]
c->a[color=green]
c->b[color=orange]
}

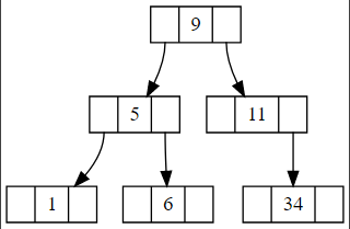
二叉树
digraph {
node [shape = record,height=.1];
t0 [label="<l>|9|<r>"]
t1 [label="<l>|1|<r>"]
t5 [label="<l>|5|<r>"]
t6 [label="<l>|6|<r>"]
t11 [label="<l>|11|<r>"]
t34 [label="<l>|34|<r>"]
t0:l->t5
t0:r->t11
t5:l->t1
t5:r->t6
t11:r->t34
}

水平分层
相关的节点,可以使用rank属性,使其分布在相同的水平层次。
digraph{
nodesep=.3
ranksep=.8
node [shape=none]
应用层 -> 运输层 -> 网络层 -> 链路层;
node [shape=box];
http;websocket;sip;ssh;
tcp;udp;
icmp;ip;igmp;
arp;rarp;
{rank=same;应用层;http;websocket;sip;ssh}
{rank=same;运输层;tcp;udp}
{rank=same;网络层;icmp;ip;igmp}
{rank=same;链路层;arp;硬件接口;rarp}
http->tcp
websocket->tcp;
sip->tcp;
sip->udp;
ssh->tcp;
tcp->ip;
udp->ip;
ip->igmp;
icmp->ip;
ip->硬件接口;
arp->硬件接口;
硬件接口->rarp;
}

最后挑战,画个小人
digraph easy{
nodesep = 0.5
header [shape=circle, label="^_^", style=filled, fillcolor=pink]
body [shape=invhouse, label="~ ~\n~ ~\n~ ~", center=true, style=filled, fillcolor=peru]
leftHand [shape=Mcircle, label="", style=filled, fillcolor=palegoldenrod]
rightHand [shape=Mcircle, label="", style=filled, fillcolor=palegoldenrod]
leftFoot [shape=egg, label="", style=filled, fillcolor=palegoldenrod]
rightFoot [shape=egg, label="", style=filled, fillcolor=palegoldenrod]
header->body [arrowhead=crow];
body->leftHand [arrowhead=invodot, penwidth=3, color=cornflowerblue, tailport=ne];
body-> rightHand [arrowhead=invodot, penwidth=3, color=cornflowerblue, tailport=nw];
body -> leftFoot [arrowhead=tee, penwidth=5, color=cornflowerblue]
body -> rightFoot [arrowhead=tee, penwidth=5, color=cornflowerblue]
}

还有那些颜色可以使用呢?
颜色预览:http://www.graphviz.org/doc/info/colors.html

还有那些箭头的样式可以用呢?

我的图没预览出来,怎么办?
一般来说,如果图没有渲染出来,都是因为绘图语法出问题了。
我刚刚开始用的时候,就常常把–用在有向图中,导致图无法预览。建议官方可以把报错信息提示给用户。
目前来说,这个错误信息只在控制台中打印了,需要按F12打开浏览器的console界面。看看哪里出错了,然后找到对应的位置修改。

参考
- https://graphviz.gitlab.io/_pages/pdf/dotguide.pdf
- https://casatwy.com/shi-yong-dotyu-yan-he-graphvizhui-tu-fan-yi.html
附件
