1. 请求消息处理过程
请求可以
- 直接丢弃,不返回任何响应。对于恶意请求,SIP Flood攻击,最好不要返回任何响应。
- 直接返回状态码,不做转发,例如直接返回301重定向
- 无状态转发
- 有状态转发
- 执行分支路由,分支路由也可以将消息丢弃
- 无论有无状态,请求发出去前都会执行onsend_route路由,在onsend_route内部,已经不能对SIP消息再做拦截

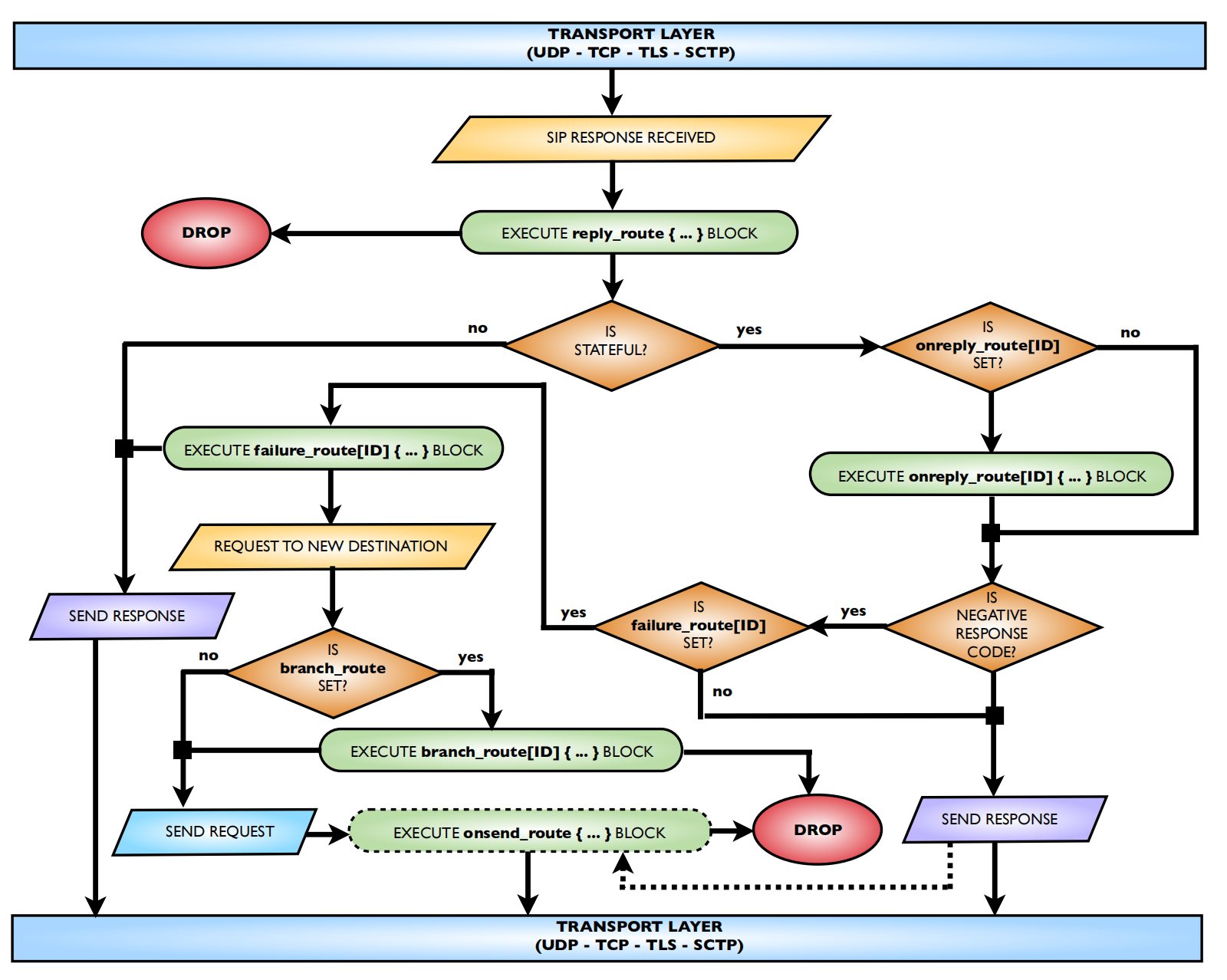
2. 响应消息处理过程
- 首先执行reply_route{}, 在这个路由里可以将消息丢弃
- 然后判断消息是否有状态的
- 有状态,这执行onreply_route[ID]路由
- 如果响应是失败的,还可以执行failure_route[ID], 当前前提是在请求路由里是否设置了钩子
- 在失败路由可以,可以再次设置新的目标地址,进行转发; 设置了新的目标地址后,还可以设置分支路由
- 有状态,这执行onreply_route[ID]路由
Tip
这里要注意的是,响应路由在失败路由之前执行。

3. 重传处理

